中国(CHINA)
英文(English)
日文(Japan)
关于天戈
新闻中心
行业供应链解决方案
食品、农产品产业
汽车配件
纺织品
太阳能
生物医疗
全球贸易协同
全球采购
外包
订单管理
海关与合规
仓储
咨询
基本服务
国际运输
进出口关务
仓储分拨
合规咨询
贸易增值
全球网点
在线服务
WMS
快件查询
首页 > 新闻资讯
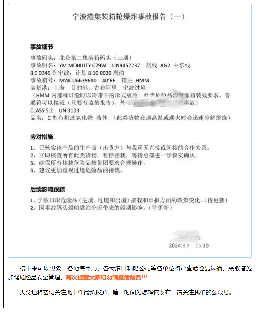
突发!宁波港集装箱发生严重爆炸事故!原因已初步查明
发布时间:2024-08-20 09:32:05 点击:76136
上一篇:
数字物流加速奔跑!天戈2024四大新系统助力业务部门风举云飞!
下一篇:
重磅消息!8月起这些国家和企业获批输华!
About Us
了解详情
(86)21-5308 8855
地址:上海北京东路668号科技京城东楼20A-C室
电话:(86)21-5308 8855
传真:(86)21-5308 9881
邮箱:sha-hq@tg-logistics.com
Copyright © 2017 上海天戈国际物流有限公司
沪ICP备2025118834号-2
QQ
(86)21-5308 8855