中国(CHINA)
英文(English)
日文(Japan)
关于天戈
新闻中心
行业供应链解决方案
食品、农产品产业
汽车配件
纺织品
太阳能
生物医疗
全球贸易协同
全球采购
外包
订单管理
海关与合规
仓储
咨询
基本服务
国际运输
进出口关务
仓储分拨
合规咨询
贸易增值
全球网点
在线服务
WMS
快件查询
首页 > 新闻资讯
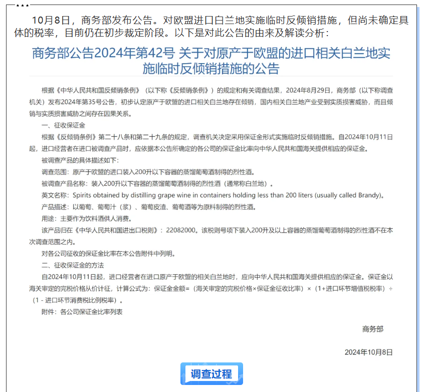
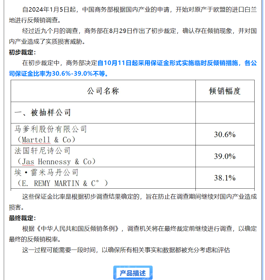
重磅丨商务部宣布对欧盟进口白兰地实施临时反倾销措施!
发布时间:2024-10-23 14:35:16 点击:26856
上一篇:
天戈全链服务丨守护“月饼”舌尖甜蜜
下一篇:
专业立本,我们是认真的!“2024天戈之星专业达人”活动火热启动!
About Us
了解详情
(86)21-5308 8855
地址:上海北京东路668号科技京城东楼20A-C室
电话:(86)21-5308 8855
传真:(86)21-5308 9881
邮箱:sha-hq@tg-logistics.com
Copyright © 2017 上海天戈国际物流有限公司
沪ICP备2025118834号-2
QQ
(86)21-5308 8855